Skip to main content

Development Flowchart

Date: 14.02.2025 | Revision: 2502.a

Overview

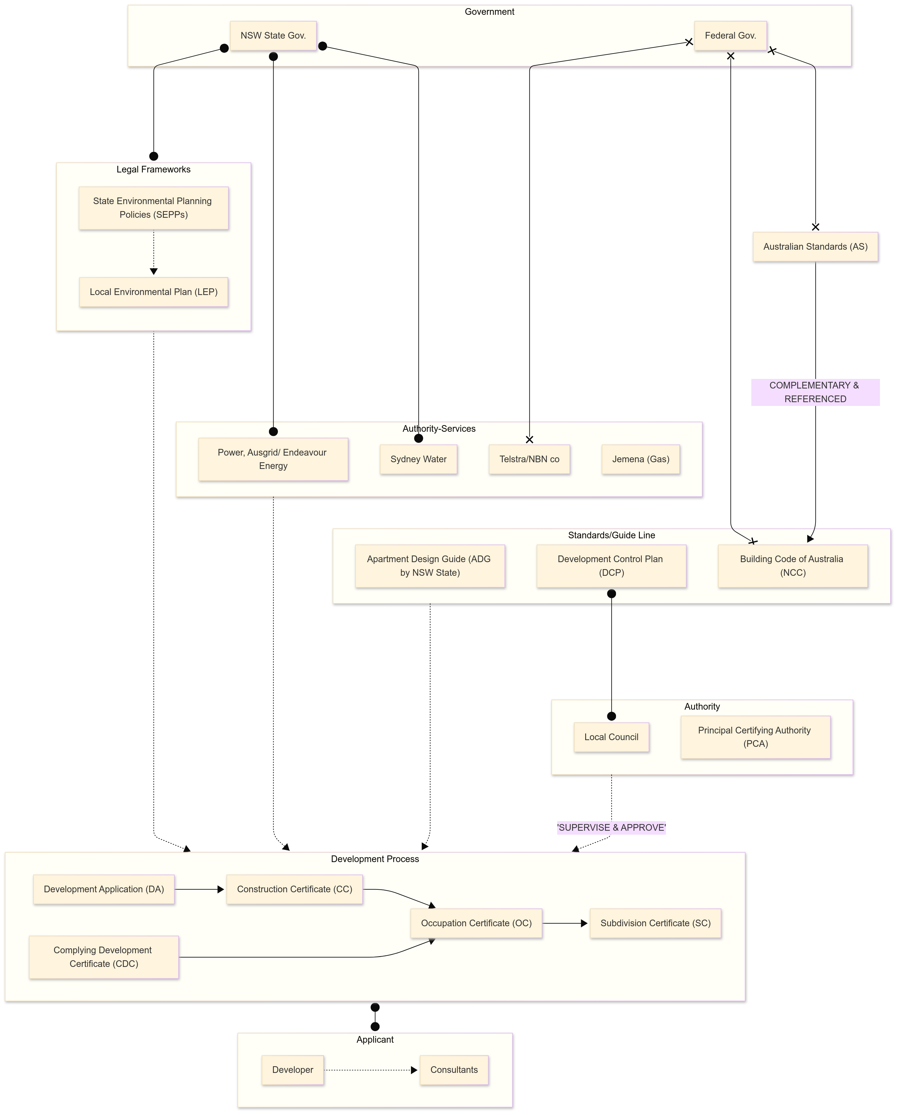
This diagram maps the key parties, legal frameworks, standards, and approval stages involved in a typical NSW development. It is intended as a high-level orientation guide; exact requirements for any project depend on the local government area, development type, and applicable SEPPs.

Development pathway. Most projects follow the DA route: a Development Application is submitted to Council for consent, followed by a Construction Certificate (CC) once design is finalised, then an Occupation Certificate (OC) before the building is occupied, and a Subdivision Certificate (SC) if the land is to be subdivided. Where a proposal meets the prescribed criteria under State Environmental Planning Policies (SEPPs), a Complying Development Certificate (CDC) can be used as a fast-track alternative that bypasses the DA stage and proceeds directly to an OC.

Legal frameworks. SEPPs are set by the NSW State Government and sit above Local Environmental Plans (LEPs), which councils prepare within the boundaries those SEPPs establish. Together they control zoning, height limits, floor space ratios, and other development standards. Complementing these are the Development Control Plan (DCP) for detailed local design controls, the National Construction Code (NCC) for construction standards, and the Apartment Design Guide (ADG) for residential flat buildings.

Authority and oversight. The Local Council and Principal Certifying Authority (PCA) supervise and approve the development process — Council primarily at the DA stage, the PCA for CC and OC certification. The PCA may be the Council itself or an accredited private certifier.

Service authorities. Sydney Water, Ausgrid/Endeavour Energy, Telstra/NBN Co, and Jemena Gas each operate their own connection requirements and approval processes, which run in parallel to the planning approvals and are typically coordinated at the CC stage.

Note: This diagram is a simplified overview. Real-world processes are more complex—use this chart as a general guideline and verify against project-specific requirements.

Download Link