Skip to main content

Importing Aluminium Windows and Doors into Australia

Overview

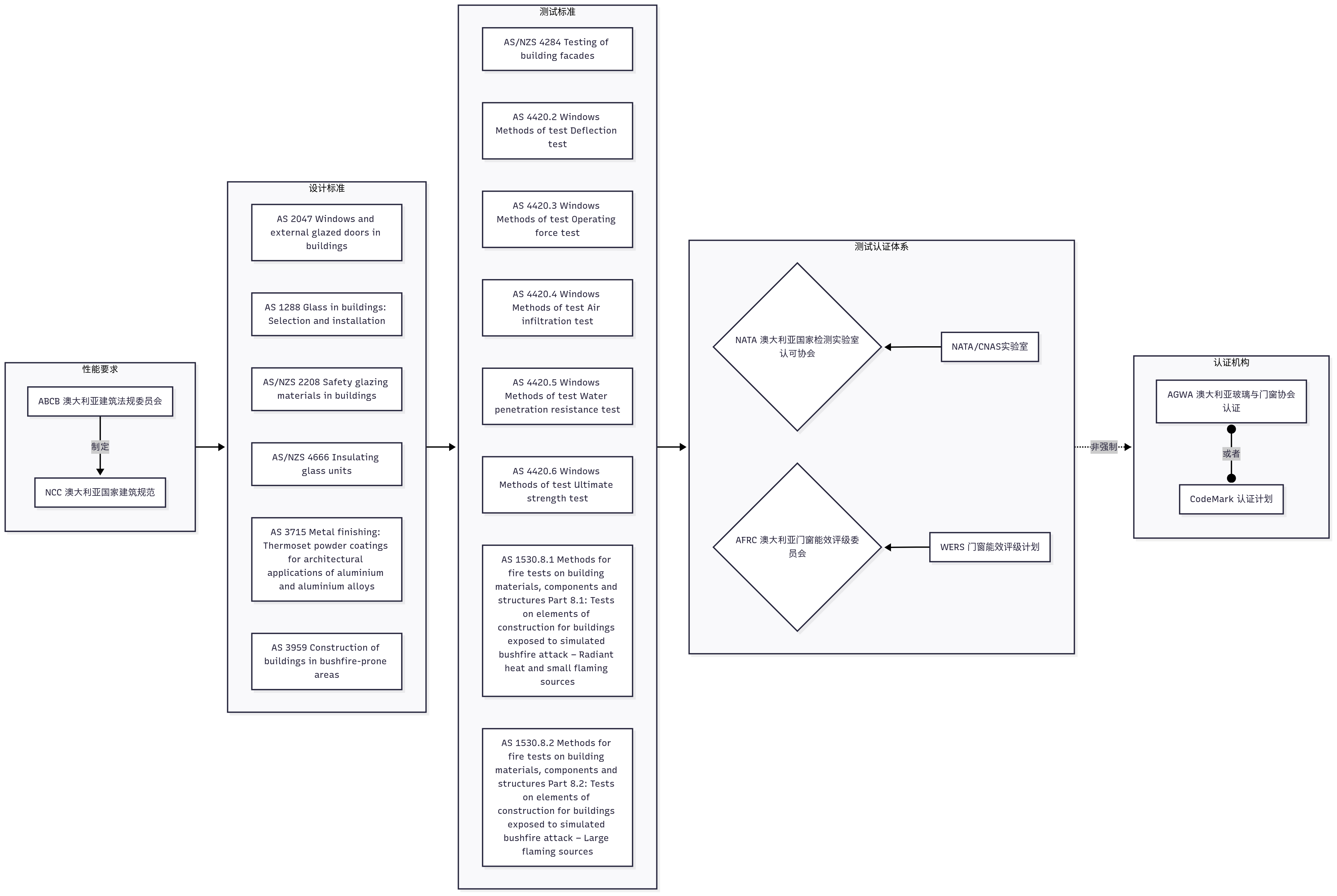
Aluminium windows and doors imported into Australia must comply with the National Construction Code (NCC), published by the Australian Building Codes Board (ABCB). The NCC sets the performance requirements that all building products must satisfy but does not prescribe exactly how those requirements are met. Compliance is demonstrated through conformance with a chain of Australian Standards and, optionally, third-party certification.

Design standards define what must be achieved: AS 2047 covers the primary performance criteria for windows and external glazed doors; AS 1288 and AS/NZS 2208 govern glass selection and safety glazing; AS/NZS 4666 covers insulating glass units; AS 3715 specifies powder coating quality for aluminium; and AS 3959 applies in bushfire-prone areas.

Testing standards prescribe how products are physically tested: AS/NZS 4284 covers full facade testing; the AS 4420 series (Parts 2–6) covers individual window tests for deflection, operating force, air infiltration, water penetration, and ultimate strength; and the AS 1530.8 series governs fire performance under bushfire attack conditions. All testing must be carried out by a laboratory accredited by NATA (or CNAS for tests performed overseas). For energy performance, the Window Energy Rating Scheme (WERS) provides star ratings administered by the Australian Fenestration Rating Council (AFRC).

Certification through AGWA (Australian Glass & Window Association) or the CodeMark scheme is not mandated by the NCC but is commonly required by specifiers, certifiers, and councils as practical evidence of compliance.

Download Link